Hey, my name is

Stefan.

AI Engineer

Chief AI Officer @ Interlinked Global | Delivering AI-Driven Solutions to Real-World Problems.

About Me

Stefan is Chief AI Officer and Founding Member at Interlinked Global, where he leads R&D and product development to help ASEAN businesses adopt AI with clarity and confidence—building systems that augment human capability rather than replace it.

With a foundation in Bachelor’s of Advanced Computer Science specializing in AI, Stefan’s journey continued with an Honours year of academic research at The University of Western Australia, developing multi-class seizure classification models using TensorFlow and Keras. What started as fascination with machine learning algorithms evolved into a deeper question: How do we build AI that serves people, not just processes?

That question became Interlinked Global.

As CAIO, Stefan architects flagship products including ARRA (AI Readiness & Risk Assessment) and the company’s organisational imaging platform—leading a technical team that translates complex AI challenges into practical, human-centered solutions. From Python-based ML systems to regional-scale AI infrastructure, his work bridges technical depth with strategic vision.

Previously an AI Engineer Intern at CognixAI in Sydney, building automation tools and optimizing end-to-end Python workflows, Stefan learned that the hardest problems in AI aren’t technical—they’re human. This insight shaped Interlinked’s DNA: helping organisations see themselves clearly and transform in ways that strengthen their people and processes.

As a founding member, Stefan has shaped both Interlinked’s technology stack and its philosophy: first principles thinking, ASEAN-focused innovation, and the conviction that clarity beats complexity every time.

Beyond code and strategy, Stefan served as Treasurer and Executive Committee member of his university’s Indonesian student society, leading a 40-member team and managing event budgets. He also worked as a barista at a local café—crafting lattes with the same precision he applies to machine learning models.

Technologies Stefan has been working with recently:
  • Building Agents with AWS Bedrock AgentCore, Strands SDK, LangChain, and LangGraph
  • Knowledge Graphs with Neo4J
  • TensorFlow, Keras, and Scikit-learn
  • NextJS, ReactJS, HTML, CSS, and JS
  • SQL, Jupyter Notebook, and Git CLI
  • Python
  • Java and C
  • LaTeX and Markdown
  • Pandas, Matplotlib, and Seaborn
  • Docker and REST API

Experience

Chief AI Officer & Founding Member - Interlinked Global
Aug 2025 - Present
As Chief AI Officer and Founding Member at Interlinked Global, Stefan leads R&D and product development, architecting AI solutions that help ASEAN businesses transform with confidence. He oversees the technical strategy and engineering team behind flagship products including ARRA (AI Readiness & Risk Assessment) and the company’s organisational imaging platform—systems that translate complex AI challenges into practical, human-centered solutions. Stefan has shaped both the technology stack and company philosophy from the ground up, establishing first principles engineering practices and building scalable AI infrastructure tailored to Southeast Asia’s unique business landscape. His leadership bridges strategic vision with technical execution, ensuring every product reflects Interlinked’s core belief: AI should augment human capability, not replace it. Under his technical direction, Interlinked Global was selected as one of 150 companies worldwide to pitch at Startup Grind’s annual conference in Silicon Valley.
Artificial Intelligence Engineer Intern - CognixAI
Jan 2024 - May 2025
At CognixAI, Stefan works as an Artificial Intelligence Engineer Intern in Sydney, NSW, where he builds AI-powered content creation tools that streamline the process of generating and posting personalized content across multiple social media platforms. Leveraging Hugging Face models, third-party AI APIs for text, video, and audio generation, and real-time data from sources like LinkedIn, X, and Bing News, he enhances user engagement and efficiency. He has researched and prototyped adaptive AI models capable of learning client-specific writing styles, enabling fine-tuned, highly personalized content generation. Through Python workflow optimization and API integrations, Stefan has reduced processing times by 25% and improved user efficiency by 40%.
Treasurer (Executive Team) - INDOSS at UWA
Feb 2024 - Dec 2024
As Treasurer and Executive Committee member of the Indonesian Students Society (INDOSS) at UWA, Stefan led a 40-member team, managed event budgets, and oversaw transparent financial operations for a 350+ member organization. He secured over $4,000 in sponsorships, tripled cash reserves, and orchestrated large-scale events with 450+ attendees, generating record revenue. This role strengthened his leadership, financial management, and collaborative decision-making skills in a fast-paced, community-driven environment.
Software Accounting Intern - Bayswater Mazda
Nov 2020 - Feb 2021
At Bayswater Mazda, Stefan worked as a Software Accounting Intern, digitizing over 15,000 tax invoices and developing a custom software solution that streamlined the transfer of 5,000+ documents, cutting processing time by 60% and saving 10 workdays each month. He built automated Excel models with PivotTables, VLOOKUP, and VBA to improve data accuracy by 25%, while collaborating with a cross-functional team to deliver a cost-efficient document management system that reduced processing times by 40%.
Youth Leader - WPC FAITH
Feb 2020 – Present
As a Youth Leader at WPC Faith Church, Stefan has mentored and guided high school and university students, helping them grow in faith, leadership, and community engagement. He has organized weekly gatherings, coordinated youth camps, and led worship sessions, fostering a welcoming and supportive environment for young members. This role has strengthened his skills in public speaking, event coordination, and working collaboratively with a dedicated leadership team.

Education

2021 – 2024
Bachelor of Advanced Computer Science (Honours), Major in Artificial Intelligence
The University of Western Australia
GPA: 5.75 out of 7.0

Achievements

  • Graduated in the top 8% nationally.
  • Completed Honours research on multi-class seizure classification using deep learning (WaveNet + BiLSTM) with EEG data.

Relevant Courses

  • Data Structures & Algorithms, Software Engineering with Java, Systems Design and Programming, Agile Web Development.
  • Machine Learning, Deep Learning, Computational Modelling, Computer Vision, Algorithms in Agents and AI.
2017 – 2020
High School ATAR Pathway
Kennedy Baptist College
GPA: ATAR: 95.8

Achievements

  • Graduated with an ATAR of 95.8.
  • Placed in extension (top-level) classes across Mathematics, Science, English, and Humanities, achieving the top score in Mathematics Methods.
  • Represented the school in the basketball team, contributing to interschool competitions.
  • Actively involved in leadership programs and community service initiatives.

Projects

Honours Research Thesis — Seizure Classification (EEG)
TensorFlow Keras Python EEG Deep Learning
Honours Research Thesis — Seizure Classification (EEG)
Built a WaveNet–BiLSTM pipeline in TensorFlow/Keras to classify between seven seizure types from raw EEG; explored channel-wise attention and rigorous patient-independent evaluation.
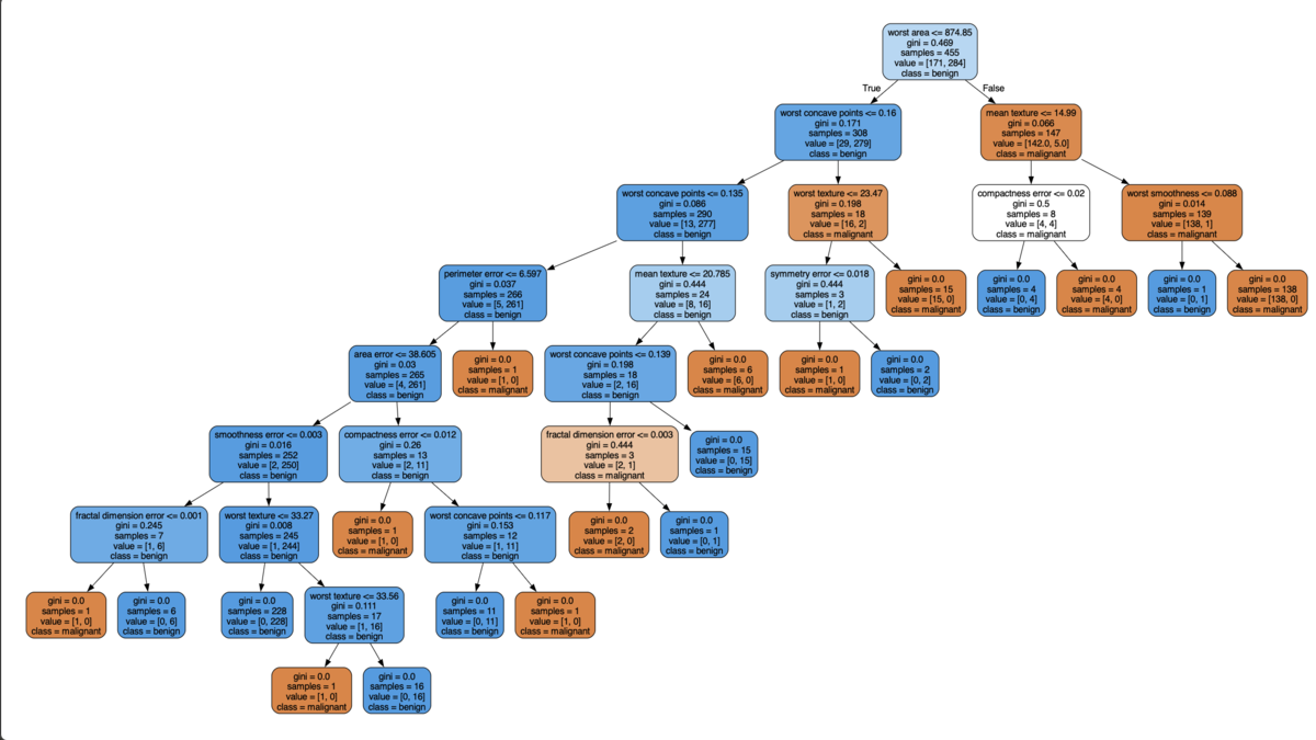
Decision Trees & Random Forest — Hyperparameter Tuning
Python scikit-learn GridSearchCV Cross-Validation
Decision Trees & Random Forest — Hyperparameter Tuning
Implemented classification on the Breast Cancer Wisconsin dataset to distinguish between benign and malignant tumors, using GridSearchCV and cross-validation to tune Decision Trees and Random Forests; improved accuracy and reliability with robust evaluation.
WeatherForecast — GRU Models & VAE for WA Temps
Python RNN/GRU Time Series VAE
WeatherForecast — GRU Models & VAE for WA Temps
Built GRU-based models (direct, sequential, encoder–decoder) to forecast min/max temperatures; added a VAE to synthesize realistic temperature sequences.
ProblemHub — Full-Stack Competitive Programming Hub
Next.js React TailwindCSS Django SQLite Docker REST API
ProblemHub — Full-Stack Competitive Programming Hub
Centralised repository for competitive programming problems in problem-tools format; full-stack app with Next.js + Tailwind (frontend) and Django + SQLite (backend), containerised with Docker for dev/prod.

Achievements

Second Class Honours
Graduated with a Bachelor of Advanced Computer Science (Honours) with Second Class Honours, achieving GPA 5.75 and placing in the top 8% nationally.
INDOSS Professional Networking Event
Organised and hosted INDOSS’s first-ever professional networking event, connecting Indonesian students with industry professionals.

Get in Touch

My inbox is always open. Whether you’re tackling a tricky project, planning your next move, or just curious about my work, I’d be happy to connect.